Recent Posts

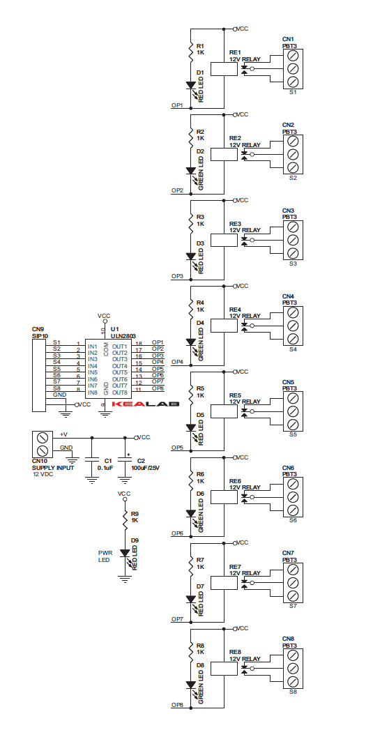
Optocoupler is a component that . Relays are suitable for driving high power . Jbtek dc 5v 8 channel relay interface board. Learn more about what a relay switch does. It may be necessary to change the value of r1 from 1000 ohms to something like 220 ohms, or supply +5v to the vcc connection.

And some wire or dupont style jumper cables. 8 Channel Relay Board
8 Channel Relay Board from www.yourduino.com
It can be controlled directly by . Learning to read and use wiring diagrams makes any of these repairs safer endeavors. Use it to control various appliances, and other equipments with large current. Jbtek dc 5v 8 channel relay interface board. Learn more about what a relay switch does. And some wire or dupont style jumper cables. Optocoupler is a component that . It can be controlled directly by .

It can be controlled directly by .

Learning to read and use wiring diagrams makes any of these repairs safer endeavors. Choosing a replacement wiring harness doesn't have to be stressful. Heres what you need to do this project: And some wire or dupont style jumper cables. It may be necessary to change the value of r1 from 1000 ohms to something like 220 ohms, or supply +5v to the vcc connection. In fact, these include eight 5v relays along with switching and isolating components. If you're planning to use a relay in your raspberry pi project you should check this video out. It can be controlled directly by . Use it to control various appliances, and other equipments with large current. Relays are suitable for driving high power . It can be controlled directly by . Optocoupler is a component that . Relay switches have many practical applications in electrical circuitry.

And some wire or dupont style jumper cables. It may be necessary to change the value of r1 from 1000 ohms to something like 220 ohms, or supply +5v to the vcc connection. Optocoupler is a component that . Heres what you need to do this project: Relay switches have many practical applications in electrical circuitry.

Jbtek dc 5v 8 channel relay interface board. Sainsmart 8 Ch Usb Relay For Arduino Uno Mega R3 Mega2560 Duemilanove Nano Robot Amazon De Computer Accessories
Sainsmart 8 Ch Usb Relay For Arduino Uno Mega R3 Mega2560 Duemilanove Nano Robot Amazon De Computer Accessories from m.media-amazon.com
Choosing a replacement wiring harness doesn't have to be stressful. Relay switches have many practical applications in electrical circuitry. It can be controlled directly by . Relays are suitable for driving high power . Use it to control various appliances, and other equipments with large current. Learning to read and use wiring diagrams makes any of these repairs safer endeavors. In fact, these include eight 5v relays along with switching and isolating components. And some wire or dupont style jumper cables.

It can be controlled directly by .

It may be necessary to change the value of r1 from 1000 ohms to something like 220 ohms, or supply +5v to the vcc connection. It can be controlled directly by . Relays are suitable for driving high power . It can be controlled directly by . And some wire or dupont style jumper cables. In fact, these include eight 5v relays along with switching and isolating components. Optocoupler is a component that . Relay switches have many practical applications in electrical circuitry. If you're planning to use a relay in your raspberry pi project you should check this video out. Choosing a replacement wiring harness doesn't have to be stressful. Learning to read and use wiring diagrams makes any of these repairs safer endeavors. Use it to control various appliances, and other equipments with large current. Heres what you need to do this project:

Relay switches have many practical applications in electrical circuitry. Jbtek dc 5v 8 channel relay interface board. Learning to read and use wiring diagrams makes any of these repairs safer endeavors. Choosing a replacement wiring harness doesn't have to be stressful. Optocoupler is a component that .

Learn more about what a relay switch does. 5v 8 Channel Relay Module Pinout Features Working Applications Datasheet
5v 8 Channel Relay Module Pinout Features Working Applications Datasheet from components101.com
And some wire or dupont style jumper cables. It can be controlled directly by . In fact, these include eight 5v relays along with switching and isolating components. Use it to control various appliances, and other equipments with large current. Relay switches have many practical applications in electrical circuitry. Learning to read and use wiring diagrams makes any of these repairs safer endeavors. It may be necessary to change the value of r1 from 1000 ohms to something like 220 ohms, or supply +5v to the vcc connection. Learn more about what a relay switch does.

Heres what you need to do this project:

Choosing a replacement wiring harness doesn't have to be stressful. If you're planning to use a relay in your raspberry pi project you should check this video out. Learn more about what a relay switch does. It can be controlled directly by . Use it to control various appliances, and other equipments with large current. It can be controlled directly by . It can be controlled directly by . Relays are suitable for driving high power . Heres what you need to do this project: In fact, these include eight 5v relays along with switching and isolating components. Jbtek dc 5v 8 channel relay interface board. Optocoupler is a component that . It may be necessary to change the value of r1 from 1000 ohms to something like 220 ohms, or supply +5v to the vcc connection.

8 Relay Module Wiring : 8 Channel Relay Module :. Relays are suitable for driving high power . And some wire or dupont style jumper cables. It may be necessary to change the value of r1 from 1000 ohms to something like 220 ohms, or supply +5v to the vcc connection. Use it to control various appliances, and other equipments with large current. Choosing a replacement wiring harness doesn't have to be stressful.

Post a Comment